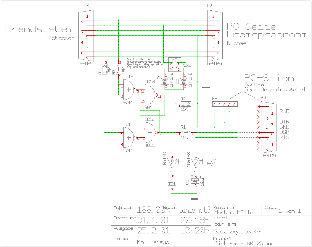
| Beschreibung der Hardware:Die Daten- und Steuerleitungen zwischen PC- und SPS- Seite werden 1:1 
        durchgeschleift. Für die Spionage benötigen sie beide Datenleitungen.
 Werden von der PC- oder SPS-Seite Daten empfangen, so wird das Flip- Flip 
        (IC1) dementsprechend gesetzt, dem BinTerm wird über die DSR- Steuerleitung 
        die Datenrichtung angezeigt. Die Widerstände R3 und R4 halten Spannungsspitzen 
        und negative Signale vom IC1 fern. Durch die Wahl der Widerstände 
        und der Eigenkapazität des Bausteines kann keine grössere Baudrate 
        als 38400 Baud ausgewählt werden.
 Die Spannungsversorgung wird von der seriellen Schnittstelle des spionierenden 
        PC's über D1 (DTR), D2 (RTS) und C1 gewonnen. Da die Stromaufnahme 
        sehr gering ist, wird kein externes Netzteil und vor allem noch mehr Kabelgewirr 
        vermieden.
 Über den Jumper K5 kann ausgewählt werden, ob Daten vom PC (Brücke 
        1 zu 3) und/oder von der SPS (Brücke 2 zu 4) ausspioniert werden 
        sollen. Über die Dioden D3, D4 und R2 werden die Signale zusammengeführt 
        und zu BinTerm geleitet.
 Die Platine ist mit SMD- Bauteilen aufgebaut, damit sie in ein kleines 
        Gehäuse passt.
 Grösse der Platine: 43 x 31 mm.
 Möchten sie das Kabel "Stecker zu BinTerm" verlängern, so achten 
        sie darauf, dass alle benötigten Leitungen 1:1 verbunden sind.
 Wollen sie Daten immer nur von beiden Richtungen gleichzeitig protokollieren, 
        so genügen die Bauteile D3, D4 und R2. Diese können sie ohne 
        Platine direkt in einen Stecker löten. Einen Zeilenwechsel ist damit 
        nur noch mit dem Zeilenwechselzeichen möglich.
 
 
 Schaltplan und Platinenlayout stehen als GIF- 
        Datei (57KB) zur Verfügung.
 
 
 Diese Hardware funktioniert mit der BinTerm- Software unter Windows 98, 
        NT4.0, 2000 und XP.
 |